A Guide to Service Mesh Architectural Pattern
The way software is built has undergone significant changes over the last decade.
The industry has moved toward building systems composed of many small, independent services. While this shift to distributed services solved many problems related to development speed and scalability, it created a whole new set of challenges. Suddenly, the communication between different parts of our application became much more difficult to manage.
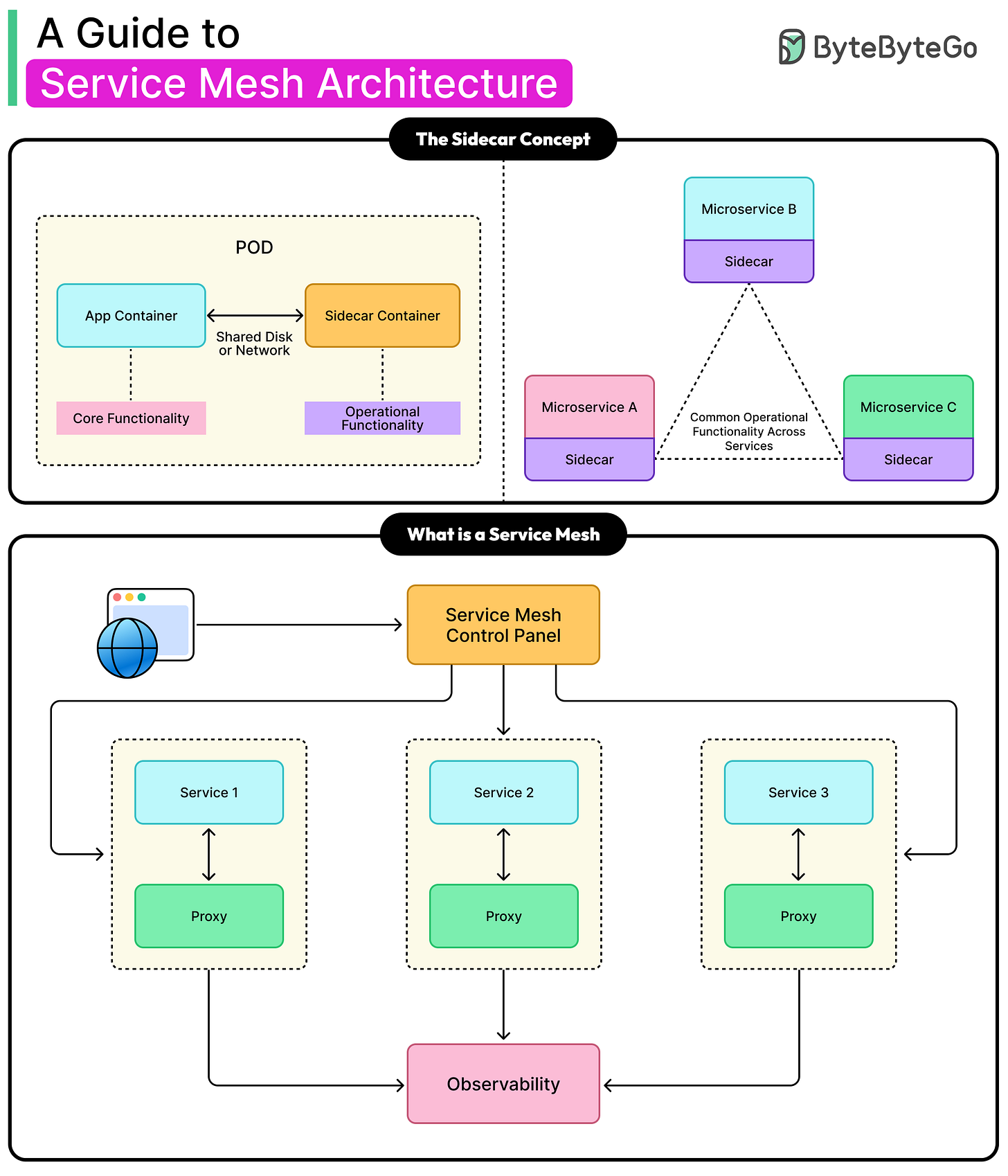
One solution to this problem of managing communication between services is the service mesh architectural pattern.
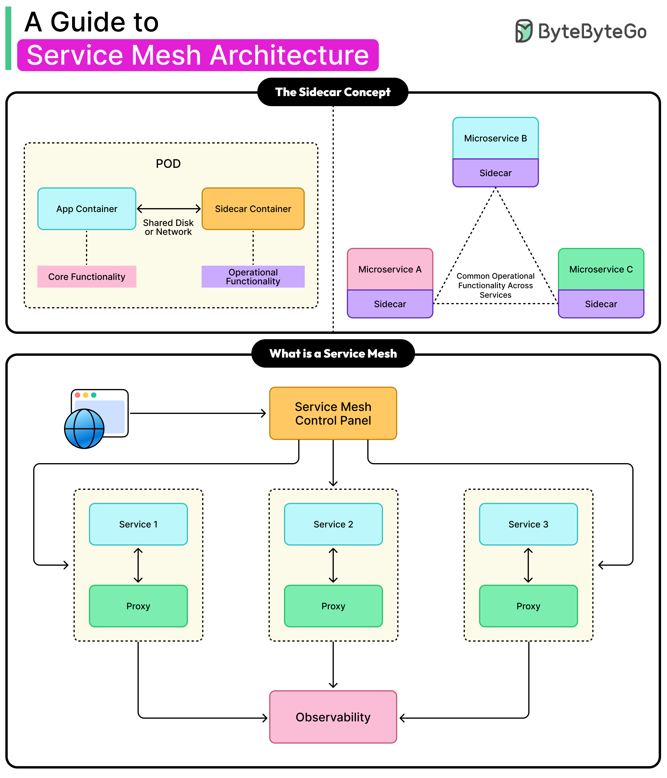
At a high level, a service mesh is a dedicated layer that we add to our applications. Its primary job is to handle communication between services. Instead of the application code having to worry about how to connect to another service, how to retry a failed request, or how to encrypt data, the service mesh handles all of this automatically.
This technology matters because it addresses three critical gaps in modern microservices architecture: reliability, security, and observability. In this article, we will explore the reasons behind the existence of service mesh, its inner workings, and how to determine if it is the right tool for our specific needs.



