EP180: Python vs Java
Kiss bugs goodbye with fully automated end-to-end test coverage (Sponsored)
Bugs sneak out when less than 80% of user flows are tested before shipping. However, getting that kind of coverage (and staying there) is hard and pricey for any team.
QA Wolf’s AI-native service provides high-volume, high-speed test coverage for web and mobile apps, reducing your organizations QA cycle to less than 15 minutes.
They can get you:
Unlimited parallel test runs
24-hour maintenance and on-demand test creation
Zero flakes, guaranteed
Engineering teams move faster, releases stay on track, and testing happens automatically—so developers can focus on building, not debugging.
The result? Drata achieved 4x more test cases and 86% faster QA cycles.
⭐ Rated 4.8/5 on G2
This week’s system design refresher:
Python vs Java
Help us Make ByteByteGo Newsletter Better
Design Patterns Cheat Sheet
CI/CD Simplified Visual Guide
How Apache Kafka Works?
Load Balancers vs API Gateways vs Reverse Proxy
SPONSOR US
Python vs Java
Ever wondered what happens behind the scenes when you run a Python script or a Java program? Let’s find out:
Python (CPython Runtime):
Python source code (.py) is compiled into bytecode automatically in memory.
Bytecode can also be cached in .pyc files, making re-runs faster by using the cached version.
The Import System loads modules and dependencies.
The Python Virtual Machine (PVM) interprets the bytecode line by line, making Python flexible but relatively slower.
Java (JVM Runtime):
Java source code (.java) is compiled into .class bytecode using javac.
The Class Loader loads bytecode into the Java Runtime Environment (JVM).
Bytecode is verified and executed.
JVM uses both an Interpreter and a JIT Compiler, frequently used code (hot paths) is converted into native machine code, making Java faster.
Over to you: Do you prefer the flexibility of Python or the performance consistency of Java?
Help us Make ByteByteGo Newsletter Better
TL:DR: Take this 2-minute survey so I can learn more about who you are,. what you do, and how I can improve ByteByteGo
Engineering impact lost in translation? (Sponsored)
Outcomes speak louder than outputs.
DevStats gives engineering leaders the shared language they need to align with business goals and prove impact without the endless back-and-forth.
✅ Show how dev work connects to business outcomes
✅ Translate engineering metrics into exec-friendly insights
✅ Spot bottlenecks early and keep delivery flowing
✅ Prove your team’s value with every release
Finally, a way to make the business understand engineering, and make engineering impossible to ignore.
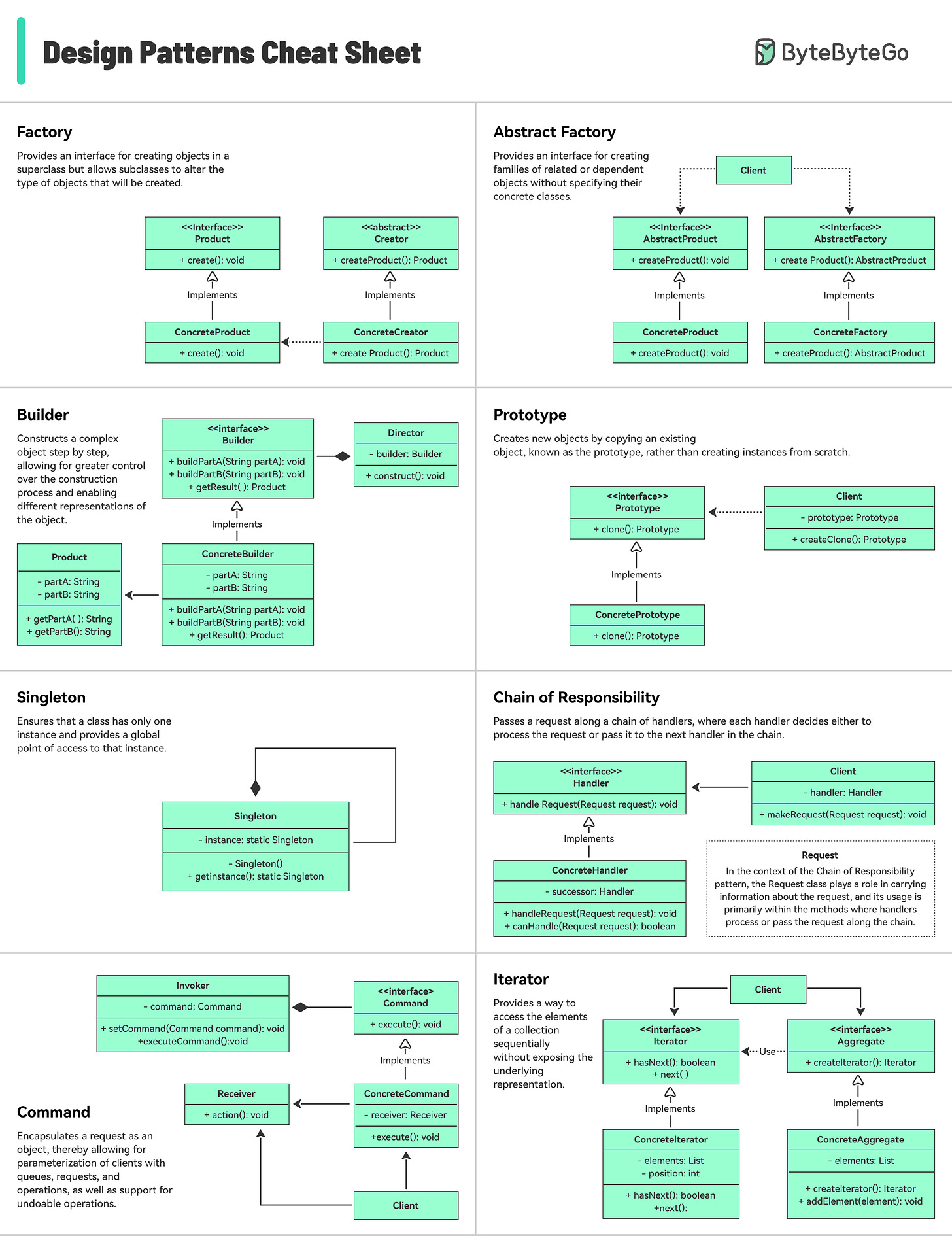
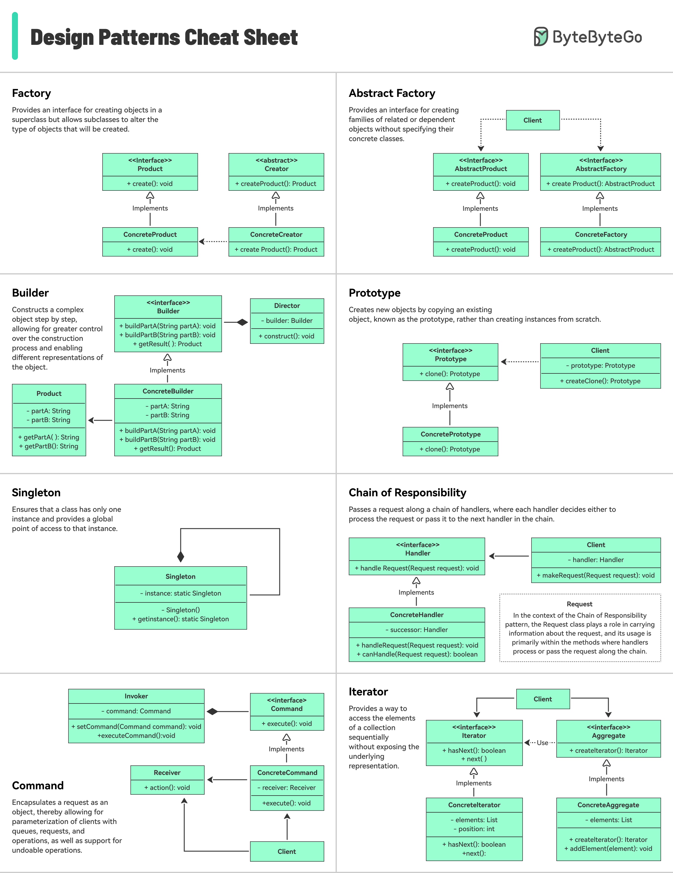
Design Patterns Cheat Sheet
The cheat sheet briefly explains each pattern and how to use it.
What's included?
Factory
Builder
Prototype
Singleton
Chain of Responsibility
And many more!
CI/CD Simplified Visual Guide
Whether you're a developer, a DevOps specialist, a tester, or involved in any modern IT role, CI/CD pipelines have become an integral part of the software development process.
Continuous Integration (CI) is a practice where code changes are frequently combined into a shared repository. This process includes automatic checks to ensure the new code works well with the existing code.
Continuous Deployment (CD) takes care of automatically putting these code changes into real-world use. It makes sure that the process of moving new code to production is smooth and reliable.
This visual guide is designed to help you grasp and enhance your methods for creating and delivering software more effectively.
Over to you: Which tools or strategies do you find most effective in implementing CI/CD in your projects?
How Apache Kafka Works?
Apache Kafka is a distributed event streaming platform that lets producers publish data and consumers subscribe to it in real-time. Here’s how it works:
A producer application creates data, like website clicks or payment events.
The data is converted by a serializer into bytes so Kafka can handle it.
A partitioner decides which topic partition the message should go to.
The message is published into a Kafka cluster made of multiple brokers.
Each broker stores partitions of topics and replicates them to others for safety.
Messages inside partitions are stored in order and available for reading.
A consumer group subscribes to the topic and takes responsibility for processing data.
Each consumer in the group reads from different partitions to balance the work.
Consumers process the data in real-time, such as updating dashboards or triggering actions.
Over to you: Have you used Apache Kafka?
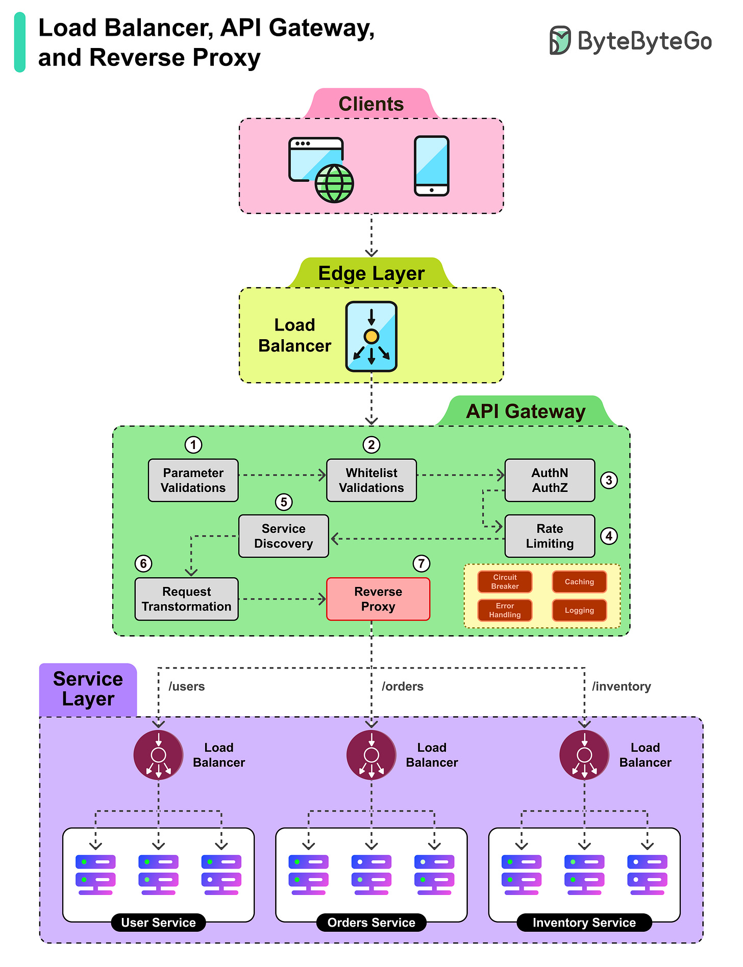
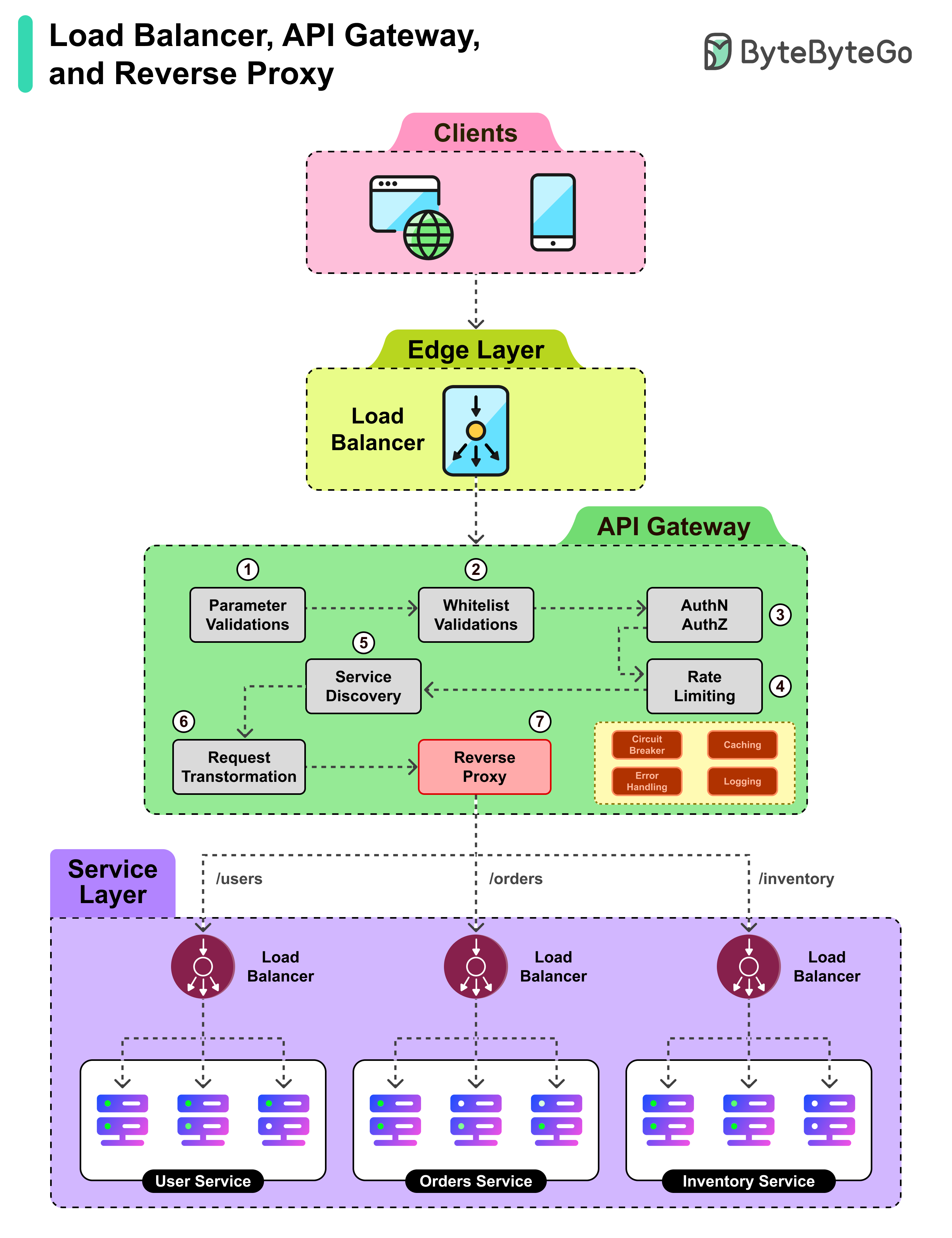
Load Balancers vs API Gateways vs Reverse Proxy! And how can they Work Together?
While load balancers, API gateways, and reverse proxies often overlap each other’s functionalities, they also have specific roles that can be leveraged in a project.
A client request first hits the edge load balancer, which provides a single entry point and distributes traffic to the API Gateway.
The API Gateway takes over and performs initial parameter validations to ensure the request is well-formed.
Next, the whitelist verification checks if the source is trusted and allowed to access the APIs.
Authentication and authorization validate the identity of the requester and their permissions.
Rate limiting ensures the client is not overwhelming the system with too many requests.
Finally, the reverse proxy inside the gateway forwards the request to the correct service endpoint.
At the service layer, another load balancer distributes the request across multiple instances of the target microservice.
The chosen service instance processes the request and returns the response to the client.
Over to you: Have you used load balancers, API gateways, and reverse proxies in your applications?
Help us Make ByteByteGo Newsletter Better
TL:DR: Take this 2-minute survey so I can learn more about who you are,. what you do, and how I can improve ByteByteGo
SPONSOR US
Get your product in front of more than 1,000,000 tech professionals.
Our newsletter puts your products and services directly in front of an audience that matters - hundreds of thousands of engineering leaders and senior engineers - who have influence over significant tech decisions and big purchases.
Space Fills Up Fast - Reserve Today
Ad spots typically sell out about 4 weeks in advance. To ensure your ad reaches this influential audience, reserve your space now by emailing sponsorship@bytebytego.com.










Good day , please can you help me with basics needed to start a python programming language ?