OOP Design Patterns and Anti-Patterns: What Works and What Fails
Writing clean, maintainable, and scalable code sounds easy as a requirement, but is a constant challenge when developing real-world applications.
As projects grow, the task becomes more complex. One way to simplify it is by identifying recurring design problems, which can be solved using appropriate design patterns.
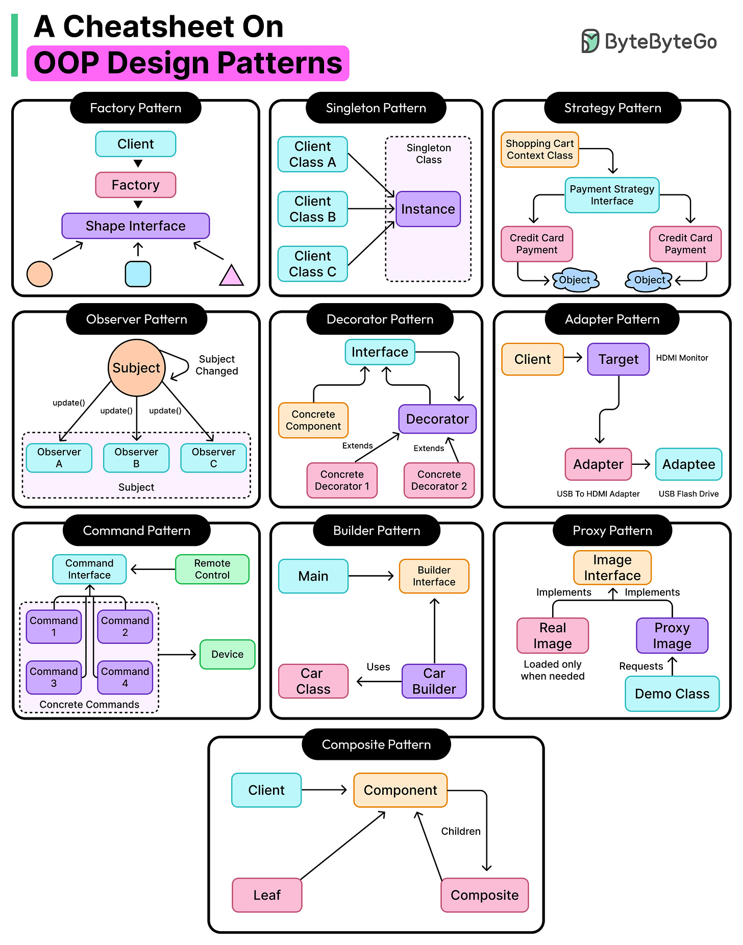
Design patterns are proven, reusable solutions to common software design problems. They provide best practices and structured approaches for solving recurring challenges. These patterns are not concrete implementations but templates or guidelines that can be adapted to specific use cases.
But what makes design patterns important? Here are a few basic reasons:
Patterns often encourage modular and reusable code.
Well-structured designs make the codebase easier to understand, modify, and extend.
Patterns allow new features to be added without major rewrites.
Design patterns provide a common vocabulary for discussing software architecture, improving collaboration among developers.
However, anti-patterns also exist. They are often bad practices that lead to unmaintainable, inefficient, and overly complex code.
From a developer’s perspective, understanding both design patterns and anti-patterns is essential for writing high-quality software. Knowing design patterns helps developers apply the right solutions to common problems while recognizing anti-patterns allows them to avoid common mistakes that lead to bad architecture.
In this article, we’ll first look at the most popular OOP Design Patterns. Then, we will also investigate the common anti-patterns that should be avoided.



